Послеродовой парез (гипокальциемия) у коров наносит хозяйствам значительный экономический ущерб из‑за необходимости высоких затрат на терапию, не исключающую выбытие продуктивных животных. Борьба с заболеванием требует комплексного подхода к его профилактике и своевременного лечения. Эксперты ГК МЕГАМИКС помогут вам выстроить надежную систему предотвращения послеродового пареза. Результатом станет здоровое стадо и стабильная прибыль вашей фермы.
Характеристика заболевания
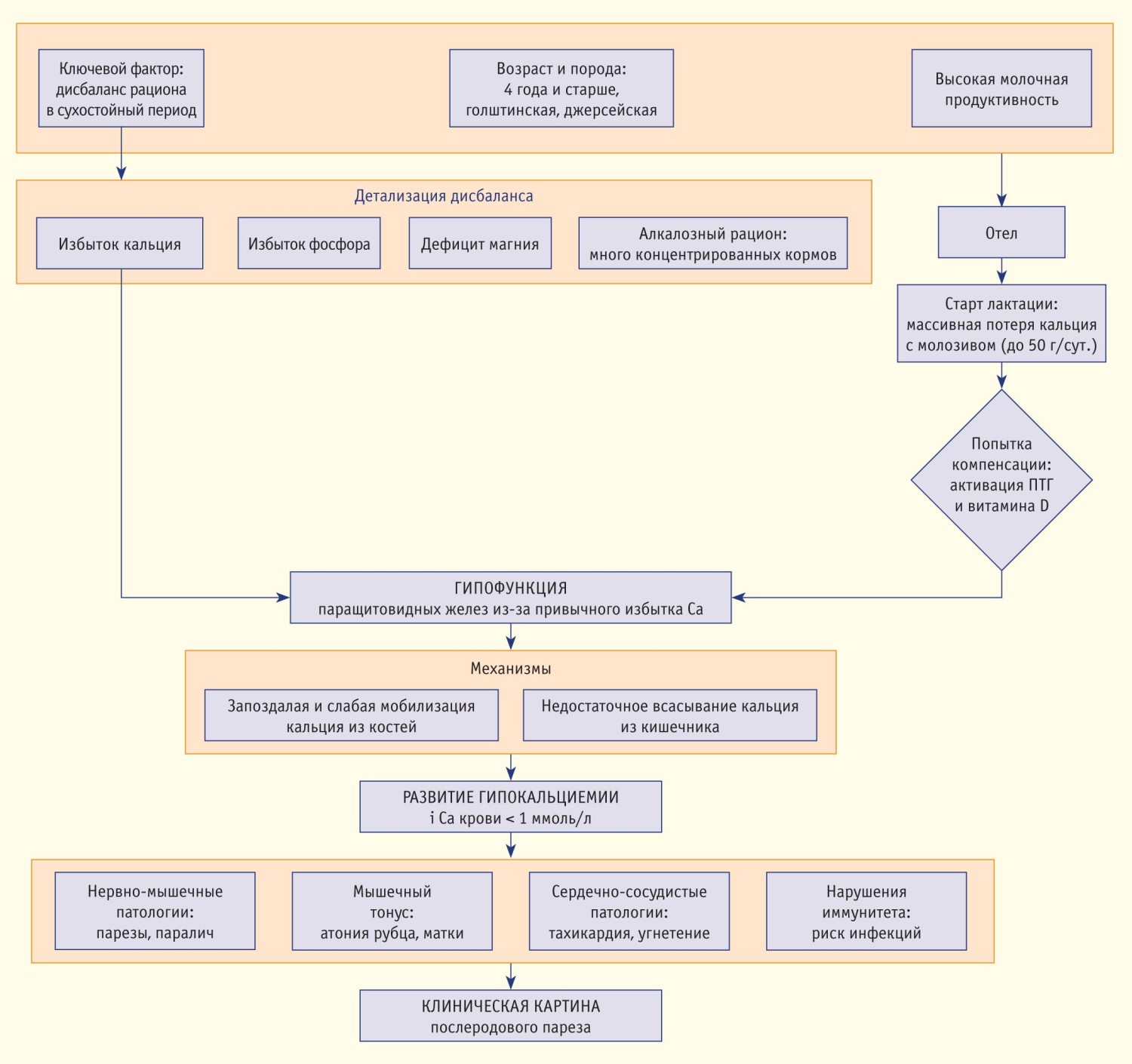
Послеродовой парез (родильный парез, гипокальциемия, «молочная лихорадка») — одно из наиболее распространенных метаболических нарушений у высокопродуктивных коров, развивающееся в ранний послеродовой период.
Заболевание характеризуется резким снижением концентрации ионизированного кальция в крови и проявляется неврологическими и мышечными симптомами вплоть до паралича и смерти. У высокопродуктивных коров до 80% кальция, теряемого с молозивом и молоком, не успевает компенсироваться за счет костной резорбции и кишечной абсорбции, что приводит к гипокальциемии. Частота возникновения клинической гипокальциемии (молочной лихорадки) в полевых условиях обычно составляет 1–2%, но может превышать 10% у коров, отелившихся в этот период. Родильный парез не только увеличивает риск падежа, но и ассоциирован с повышенной заболеваемостью эндометритом, маститом, со смещением сычуга и снижением надоев.
Статистика и распространенность
Возрастная группа риска: преимущественно коровы в возрасте от четырех лет и старше. У первотелок клинические симптомы проявляются менее чем в 1% случаев.
Сроки возникновения гипокальциемии:
- в первые дни после отела — 82,6% случаев;
- в более поздние сроки — 9,1%;
- до отела — 8,3%.
Сезонность: неопределенная. Ранее при стойловом содержании патологию чаще регистрировали в зимний период. Сейчас ярко выраженной сезонности нет, но рост числа случаев клинического проявления болезни обычно приходится на пик отелов.
Предрасположенность в зависимости от числа лактаций: наиболее подвержены коровы второй — пятой лактации.
Смертность:
- без лечения летальность может достигать 60–70% (животные обычно погибают в течение 12–24 часов из-за тимпании или аспирационной бронхопневмонии);
- при своевременном лечении (в первые 24–48 часов) выздоравливают до 90% больных коров;
- благодаря эффективной терапии с применением современных методов выбывают или погибают не более 3–4% заболевших животных.
Механизм развития
В организме здоровой коровы функционируют три основных механизма поддержания кальциевого гомеостаза:
- повышение кишечной абсорбции кальция под действием активной формы витамина D (кальцитриола);
- мобилизация кальция из костной ткани под действием паратиреоидного гормона (ПТГ);
- ренальная реабсорбция кальция.
В период отела эти механизмы не всегда успевают активироваться достаточно быстро. Особенно выражена задержка в продукции кальцитриола, что ограничивает кишечное всасывание кальция. При уровне ионизированного кальция в сыворотке крови ниже 1 ммоль/л развиваются клинические признаки: тремор, атаксия, лежачее положение, кома. При отсутствии терапии наступает смерть (рисунок).

Клинические стадии
Выделяют три стадии пареза:
- стадия I — возбуждение, тремор мышц, нестабильная походка;
- стадия II — корова не может встать, шея S-образно искривлена, снижена температура тела, запор;
- стадия III — кома, отсутствие рефлексов, риск аспирации и смерти.
Диагностика
Диагноз ставят на основании:
- клинических признаков;
- анамнеза (коровы второй лактации и старше — в группе риска);
- лабораторного подтверждения гипокальциемии (ионизированный Ca2+ < 1 ммоль/л).
Дифференциальный диагноз исключает травмы тазовых конечностей, септицемию, кетоз и другие метаболические нарушения.
Лечение
Основной метод терапии послеродового пареза — внутривенное введение растворов кальция (обычно хлорида, глюконата или борглюконата). Важно контролировать сердечный ритм во время инфузии для предотвращения аритмии. Эффективность терапии оценивают по восстановлению способности животного вставать в течение одного-двух часов.
Альтернативные методы:
- подкожное или пероральное введение кальциевых препаратов, кроме хлоридов (при легких формах или в профилактических целях);
- применение комбинированных растворов с магнием и фосфором при сопутствующих дефицитах.
Профилактика
Существует несколько стратегий предотвращения послеродового пареза.
Стратегия 1: отрицательный DCAD (Dietary Cation-Anion Difference) рациона. За две-три недели до отела коровам назначают спецпродукт с отрицательным DCAD (например, Кисол 12 000 mEq/kg), что вызывает легкий метаболический ацидоз и повышает чувствительность тканей к ПТГ, ускоряя мобилизацию кальция из костей.
Стратегия 2: ограничение поступления кальция перед отелом. Снижение содержания кальция в рационе до уровня менее 30 г/день стимулирует костную резорбцию.
Стратегия 3: дренчевание специальных составов, содержащих разные формы доступного кальция. Например, Мегалайф Дренч, в состав которого входит 14% кальция. Вспомогательные средства — пероральные кальциевые болюсы — вводят в первый и во второй дни отела коровам группы риска.
Родильный парез остается серьезной проблемой в молочном скотоводстве, несмотря на хорошо изученный патогенез и доступные методы профилактики. Наиболее эффективен превентивный подход с использованием DCAD-диет и пероральных кальциевых добавок в критический отельный период. С экспертами ГК МЕГАМИКС гипокальциемия перестает быть проблемой! Мы предлагаем комплексную систему профилактики, чтобы ваше стадо оставалось здоровым, а бизнес — прибыльным.
ГК МЕГАМИКС
400123, г. Волгоград, ул. Хрустальная, д. 107
Тел.: +7 (8442) 97-97-97 (многоканальный)
E-mail: info@megamix.ru
www.megamix.ru

